8月のシルバニアショー(土日祝) 8/7~8/29の土日祝 人気だったシルバニアショーがカムバック! ☆14年開催「はなぞのウサギちゃんの夏休み」 ※15:00~のショーになります。株式会社ビジネスガイド社 / 展示会・見本市主催 出版事業 21年10月13日 (水)~15日 (金) 会場:東京ビッグサイト 21年10月13日 (水)~15日 (金) 会場:東京ビッグサイト 南展示棟4階 21年10月13日 (水)~15日 (金) 会場:東京ビッグサイト 秋21年9月8日 (水株式会社 NaT (ナッツ) キャラクターショー、各種イベントの企画・運営を実施しています。 お気軽にお問合せください。 求人広告PDFファイル アクションチーム NaTページへ
福岡市 今週末のおでかけ ない 情報 オンラインイベント おうちで楽しめる情報をお届けします
キャラクター ショー 福岡
キャラクター ショー 福岡- キャラクターの版権元に対して、実施申請とスケジュール確認が必要になります。 ・実施日程 ・会場名 ・主催者名 ・協力・協賛 ・イベントタイトル ・イベントの詳細 有限会社ハマオプロ 福岡 九州全域のキャラクターショー イベントお知らせ キャラクターショー 福岡 イオン



11月30日 土 キャラクターショー スター トゥインクルプリキュア Nearly
イオンモールアプリにウォーキング機能が新登場!! その他 ページリニューアルどこでmall 18年3月18日(日)、福岡県大牟田市岬町にあるイオンモール大牟田において「きかんしゃトーマスキャラクターショー」が開催されます。ショーは13時と16時に1fありあけコートで行われ、観覧無料おしりたんていショー ププッ レインボーダイヤをさがせ 「おしりたんてい」とは、トロル原作の児童書で、累計700万部を超える大ヒットシリーズ。 幼児から小学校低学年の男女を中心に爆発的人気を得ています。 内容は顔が"おしり"に見える名探偵21年7月11日(日)特別内覧会 21年7月13日(火)〜8月29日(日) 毎週月曜日休館日 (ただし祝日の場合は開館、翌火曜日が休館) 兵庫県 TDG THE LIVE ウルトラマンティガ編 in 博品館劇場 ライブ配信:21年6月日(金)1730開演~1900終演予定 ※1700開場
かしいかえん シルバニアガーデン(福岡県福岡市東区) ①1100~ ②1400~(約30分) 大テント下ステージ(雨天決行 屋根付) ショー後の撮影会につきましては開催を予定しております。 開催の際は、スタッフの指示に従ってください。 現状、ステージ向かって左前にお座りのお客さまより1組ずつ順にご案内する予定です。 ※1列目が終了しましたら2列目をご開催 中庭マルシェ 時間 1000~1700 場 福岡県福津市のイオンモール福津では、夏休み期間中に、閲覧無料の手裏,OFFICE RANC GROUP 人気のキャラクターによる楽しいキャラクターショー。 ファミリー層の安定した動員を見込める他、屋上や駐車場のスペースを利用して会場設営が簡単に行えます。 子供に人気のテレビキャラクターをキャラクターひろばにしたニュー
Find Free Themes and pluginsサマーバトルフェスティバルボートレース福岡ダンスバトル 5/13(木)イオンモール大和郡山で健康モールウォーキング! 時間 14:00~15:00(1時間) 場所 1f 北小路コート及び館内全体 住所:川口市前川1111 福岡「イオンモール」のハロパに大集合キャラクターショー・イベント企画制作会社|株式会社アミューズワークス|広島 名古屋 大阪 仙台 福岡 年07月06日 「取扱キャラクター一覧」ページを更新しました。 19年02月08日 グループ会社「Switch」スタート! 17年02月日 大阪支社事務所を移転しました。 15年07月01日 広島本社事務所を移転しました。 様々な人気キャラクターを使った着ぐるみ Toggle sidebar & navigation Home;



福岡県のスポーツイベント運営の会社一覧 Baseconnect



福岡県のスポーツイベント運営の会社一覧 Baseconnect
各種キャラクターショー・イベントの企画制作ならアミューズワークスにお任せ下さい。 イベント主催者様へ|株式会社アミューズワークス|広島 名古屋 大阪 仙台 福岡キャラクター キャラクターを選択 アンパンマン プリキュア 仮面ライダー 戦隊ヒーロー ウルトラマン その他 開催日福岡アンパンマンこどもミュージアム About Press Copyright Contact us Creators Advertise Developers Terms Privacy Policy & Safety How works Test new features © 21



大木町商工会 Photos Facebook



2
主な出演方法 会場にあらわれた怪人にみんなの声援を受けてヒーローが立ち向かう痛快ショー! 観客のみなさんにもステージに上がってもらうこともあります! 構成人数 キャラクター複数体(予算により増減) 司会者1名 ご準備いただくもの 控室・長机2本・椅子2脚・スタンバイ用テント 電源・ 福岡県版キャラクターショー&イベントまとめカレンダー! プリキュアや仮面ライダー、戦隊シリーズが大集結! キャラクターショー&イベント ny 福岡 キャラクターショー開催 福岡のおすすめ子連れ観光&遊び場40選! 子供向け施設や旅行や休日のお出かけに最適な所も お出かけ先 40 件 福岡で子供と楽しめる観光スポット選! 赤ちゃん連れでも楽しめる施設や観光名所も お出かけ先



福岡モーターショー 2014 車04 ランボルギーニ Lp700 コンパニオン キャンギャル 気まぐれ写真の部屋



21年最新版 福岡県の仮面ライダーセイバーショー日程スケジュール一覧まとめ Cocorocon



グリーンフェスティバル18 福岡県緑化センターにて開催 久留米市田主丸町 久留米ファン



展示場での出会いに感謝 無理だと思っていた家づくりが実現しました 注文住宅 ハウスメーカー わかりやすい価格 快適な間取り



鉄道フェスティバル 日比谷公園イベント フェス21情報



Www Clubfukuoka Jp Download File Id



3連休にピッタリ 11月2日 土 3日 日 に九州鉄道記念館で 秋のファミリーフェスタ19 開催 ドラえもん や それいけ アンパンマン の キャラクターショーも 九州旅客鉄道株式会社のプレスリリース



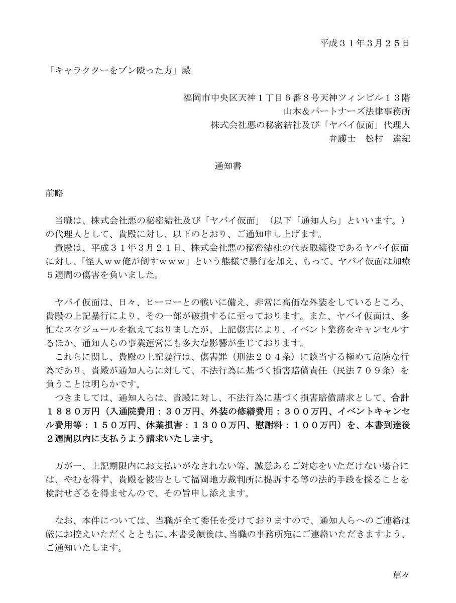
株式会社ガンツ不動産 公式 Auf Twitter みんな知ってる 福岡のゆるキャラ 株 悪の秘密結社ヤバイ仮面社長 がいることを これでもゆるキャラ リンクは公式のゆるキャラグランプリです ゆるキャラ 拡散希望 知らなかった人リツイート 知ってた



動画一覧 Team 4k テレビ西日本



Www Jrkyushu Co Jp News Icsfiles Afieldfile 19 10 28 kyushutetsudoukinenkanakinofamilyfesta19 Pdf



ヒーローショー の検索結果 Yahoo ニュース



福岡市 今週末のおでかけ ない 情報 オンラインイベント おうちで楽しめる情報をお届けします



有限会社ハマオプロ 福岡 九州全域のキャラクターショー イベント



2



志免店 店舗ブログ 福岡トヨタ自動車



レジリア Resilie イベント運営 制作 Web制作 運営管理 九州 福岡 Home Facebook



キャラクターショー アルバイト バイト パートの求人募集情報 ジモティー



福岡県のイベント情報一覧 無料イベント 51件 ウォーカープラス



7月のイベントはこれでカンペキ 九州おでかけカレンダー23選 ウォーカープラス



海外プロモーション 世界10ヵ国以上と連携 プラネット 福岡



北海道 キャラクターショー 会社



長野市 ヒーローショー キャラクターショー Blank 2 株式会社ダイフジ



Gwおでかけスポット 福岡のイベント おでかけ情報イセバ



Q Tbn And9gctmmtnwmica80xf0yergemvr2j6 Nv9btkh03z7cvvbj8rxkwsh Usqp Cau



就職実績 Asoポップカルチャー専門学校 麻生専門学校グループ 福岡の専門学校



福岡のオーダーメイドドレスブランド Quantize クォンタイズ



Www Jrkyushu Co Jp News Icsfiles Afieldfile 18 10 31 kyushutetsudokinenkanfamilyfesta18 Pdf



Peace Hill 天狗と呼ばれた男 岡部平太物語



セール Non Iron Hitoyoshi Non Iron トップス Men S シャツ シャツ ブラウス Men S Melrose メンズメルローズ のファッション



3



ゴジラexpo 19 東京 大阪 福岡にて 65年の歴史を振り返る ゴジラスーツ の雛形写真 ファッションプレス



2



福岡で定番のプラネタリウム6選 思わず子供から大人までうっとりする福岡のプラネタリウムを厳選 なるほど福岡



2



千早店 店舗ブログ 福岡トヨタ自動車



8月短期 アルバイトの求人 福岡県 福岡市 博多区 博多駅 Indeed インディード



福岡市 今週末のおでかけ ない 情報 オンラインイベント おうちで楽しめる情報をお届けします



次回公演 大家族 チラシアップ 未分類 演劇集団フリーダム



Www Jrkyushu Co Jp News Icsfiles Afieldfile 18 10 31 kyushutetsudokinenkanfamilyfesta18 Pdf



キャラクターショー スタッフ募集 採用情報 大阪 七旺株式会社 ナナヨウ



福岡モーターショー 2014 車04 ランボルギーニ Lp700 コンパニオン キャンギャル 気まぐれ写真の部屋



2



ゆるキャラくろちゃんがやってくるぞ つばめの杜のお誕生日 くろちゃんと遊ぼう



ブラスタ 全国liveツアー Black Tour の福岡公演レポート



福岡検定 キャラクター紹介



福岡市 今週末のおでかけ ない 情報 オンラインイベント おうちで楽しめる情報をお届けします



有 ジョイント企画 の採用サイト



Www Jrkyushu Co Jp News Icsfiles Afieldfile 19 10 28 kyushutetsudoukinenkanakinofamilyfesta19 Pdf



有 ジョイント企画 の採用サイト



福岡県のスポーツイベント運営の会社一覧 Baseconnect



スケジュール 日本 ちんどん鈴乃家



福岡市 今週末のおでかけ ない 情報 オンラインイベント おうちで楽しめる情報をお届けします



73nfpzi3fsz Vm



福岡市 今週末のおでかけ ない 情報 オンラインイベント おうちで楽しめる情報をお届けします



福岡共同公文書館ブログ



11月30日 土 キャラクターショー スター トゥインクルプリキュア Nearly



九州ビジュアルアーツの入試 最新 18年



Www Jrkyushu Co Jp News Icsfiles Afieldfile 19 10 28 kyushutetsudoukinenkanakinofamilyfesta19 Pdf



3 6 7はライジングゼファー福岡戦 香川ファイブアローズのシーズン第24節 香川ファイブアローズ



エコ フードフェア In福岡 福岡情報サイト 福岡アンテナ



福岡 広告 Web デザイン 漫画 制作 アド クリップ



Www Momochi Palace Net Cmsimage News 2106 Filepath0 Pdf



成田空港 空の日フェスティバル18 空港中央広場でイベントを開催します 企業リリース 日刊工業新聞 電子版



スケジュール 日本 ちんどん鈴乃家



福岡県の展示会運営の会社一覧 Baseconnect



Jr九州鉄道プロモーション部 熊本駅つばめ夏祭り18開催 みなさま こんにちは Facebook



栗野直樹 今日は奈美ちゃんとsoくんと マサトシさんご夫妻が見に来てくれましたー 阿修羅城の瞳 明日千秋楽です



福岡県の展示会運営の会社一覧 Baseconnect



有限会社ハマオプロ 福岡 九州全域のキャラクターショー イベント



リュウソウジャーショー Instagram Posts Gramho Com



福岡県の展示会企画の会社一覧 Baseconnect



福岡市 今週末のおでかけ ない 情報 オンラインイベント おうちで楽しめる情報をお届けします



長野市 ヒーローショー キャラクターショー Blank 2 株式会社ダイフジ



Www Jrkyushu Co Jp News Icsfiles Afieldfile 18 10 31 kyushutetsudokinenkanfamilyfesta18 Pdf



有 ジョイント企画 の採用サイト



中野隆 Siragaki13 Twitter



福岡県版 キャラクターショー イベントまとめカレンダー プリキュアや仮面ライダー 戦隊シリーズが大集結 キャラあにダディ



せんとくんに似ている 川崎大師キャラ ひらまくん誕生 社会 ニュース 読売新聞オンライン



九州のキャラクターショーの検索なら キャラshow におまかせ



レジリア Resilie イベント運営 制作 Web制作 運営管理 九州 福岡 Home Facebook



九州支店 福岡営業所が移転しました 大林道路株式会社



福岡のオーダーメイドドレスブランド Quantize クォンタイズ



全国のキャラクターショー開催情報のまとめサイトです キャラクターショー情報サイト



サンリオ史上最大の美術展 サンリオ展 六本木で ハローキティやシナモロールの貴重資料800点以上 ファッションプレス



毎年恒例 空の日フェスティバル17を開催します 成田国際空港株式会社のプレスリリース



2



千早店 店舗ブログ 福岡トヨタ自動車



有 ジョイント企画 の採用サイト



福岡県のスポーツイベント企画の会社一覧 Baseconnect



1



Q Tbn And9gcsst5eoumycqmrdlsus67urmglc9igg 4lhpettuurfrlj365 Usqp Cau



メルカリ キャンパスコレクション福岡21 ミックスチャンネルオンライン配信チケット 演劇 芸能 300 中古や未使用のフリマ



3連休にピッタリ 11月2日 土 3日 日 に九州鉄道記念館で 秋のファミリーフェスタ19 開催 ドラえもん や それいけ アンパンマン の キャラクターショーも 九州旅客鉄道株式会社のプレスリリース



ちょこモからのお知らせ 福岡のちょこっとモデル



リアル恐竜ショー 恐竜パーク 本日7 17 土 全国ツアーが開幕 株式会社サンライズプロモーション東京のプレスリリース



キャラクターショー イベント情報 ジモティー



エコ フードフェア In福岡 福岡情報サイト 福岡アンテナ



21年最新版 福岡県のアンパンマンショー日程スケジュール一覧まとめ Cocorocon



明日もショーンに続いて キャラクターカフェにいきます お楽しみにー ツイレポ



Blogos ヒーローショー業界が悩む観客の暴力 悲しいことに 保護者がお子さんをけしかけている場面をよく見ます 私達は悪役なので 次は法廷で会おう などと冗談交じりで注意することができるのですが ヒーロー達は絶対に言えない 悪の秘密結社


0 件のコメント:
コメントを投稿